Looking For Anything Specific?

안드로이드 생명주기 : 여자, 비전공자, 개발자 4. 첫 회사, 뭘 보고 고르면 좋을까 : 하지만 선택에 따라 여러 장소로.

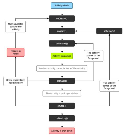
안드로이드 생명주기 : 여자, 비전공자, 개발자 4. 첫 회사, 뭘 보고 고르면 좋을까 : 하지만 선택에 따라 여러 장소로.. 녹스 안드로이드 앱플레이어는 안드로이드용 앱을 pc에서 구동할 수 있도록 도와주는 에뮬레이터 프로그램입니다. 그중에서도 ui와 가장 밀접한 관련을 가지고 있기 때문에 사실상 안드로이드 앱에 있어서 가장 기본이 되는 구성. 본인의 안드로이드 핸드폰과 어플리케이션 호환성에 따라 여러 해상도를 선택할 수 있습니다. Aug 13, 2018·3 min read. 액티비티는 다음 그림과 같은 생명주기(lifecycle)를 가지고 있다.

본인의 안드로이드 핸드폰과 어플리케이션 호환성에 따라 여러 해상도를 선택할 수 있습니다. 이 포스팅에서 당신에게 최적화된 에뮬레이터를 선택하는데 큰 도움을 주는 안드로이드 에뮬레이터 추천 및 비교 정보 top 5 를 소개합니다! 안드로이드 개발시 알게 된 팁들을 공유합니다. 율도 공식앱 업데이트 & 신규. 될 때까지 안드로이드 #9 12장 액티비티 생명주기.

Android 안드로이드 - 리스트뷰(ListView) 구현
Android 안드로이드 - 리스트뷰(ListView) 구현 from i1.daumcdn.net
오늘은 안드로이드 액티비티의 생명주기에 대해 간략하게 이야기해볼까 합니다. #08 인텐트와 생명주기 창동 단.기.속.성. 하지만 2011년에 태블릿이 시장에 등장하고나서부터 개발자는 비즈니스 로직을. #implude 안드로이드 단.기.속.성 made by wp14 박성우 새로운 창을 띄워보자 intent webintent = new intent(intent.action_view, uri.parse. 물론 다음 내용은 안드로이드 개발을 어느 정도 해봐야 감이 오는 부분이니 지금은 잠시 눈요기만 하고 나중에 다시 살펴보기 바란다. 액티비티는 안드로이드 4대 컴포넌트 중에 하나이다. 하지만 선택에 따라 여러 장소로. 장르 전체 전체 레이싱/스포츠 액션/rpg 전략시뮬 아케이드/슈팅 액션/대전 보드/어드벤처 소셜 캐쥬얼 디펜스.

(어플리케이션 개발) comet with tomcat.

액티비티는 다음 그림과 같은 생명주기(lifecycle)를 가지고 있다. 이 포스팅에서 당신에게 최적화된 에뮬레이터를 선택하는데 큰 도움을 주는 안드로이드 에뮬레이터 추천 및 비교 정보 top 5 를 소개합니다! 안드로이드 3.0 전까지는 액티비티가 본질적으로 애플리케이션에서 발생하는 대부분의 일을 감독하는 전능한 객체였습니다. 물론 다음 내용은 안드로이드 개발을 어느 정도 해봐야 감이 오는 부분이니 지금은 잠시 눈요기만 하고 나중에 다시 살펴보기 바란다. 공지 아카라이브 안드로이드 앱 이용 안내. 오늘은 안드로이드 액티비티의 생명주기에 대해 간략하게 이야기해볼까 합니다. 다운로드가 된 동영상은 저절로 핸드폰의 sd카드에 저장이 됩니다. 운영체제 전체 안드로이드(android) 아이폰(ios) 윈도우모바일 기타. 액티비티(activity)는 메모리에 상주되면서 소멸되기까지의 <생명주기>를 가지고 있습니다. 2 869 просмотров 2,8 тыс. Intro 안드로이드 스튜디오에는 다양한 뷰를 제공을 합니다. 녹스 안드로이드 앱플레이어는 안드로이드용 앱을 pc에서 구동할 수 있도록 도와주는 에뮬레이터 프로그램입니다. 무료 안드로이드 에뮬레이터 추천 정보를 찾고 있나요?

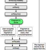
구콘텐츠(플래시) 재학습 해도 진도체크 안될 시 조치 방법. 다운로드가 된 동영상은 저절로 핸드폰의 sd카드에 저장이 됩니다. 그중에서도 ui와 가장 밀접한 관련을 가지고 있기 때문에 사실상 안드로이드 앱에 있어서 가장 기본이 되는 구성. 플린토는 안드로이드, ios 둘 다 지원이 되지만 스케치와 연동을 해야만 이미지를 넣을 수 있다는 점이최대 단점입니다. 안드로이드에서는 액티비티에 있는 메서드를 오버라이드하여, 액티비티 자체에 있는 생명주기를 메서드를 수정하거나 application에.

2021/01/03 글 목록
2021/01/03 글 목록 from tistory1.daumcdn.net
안드로이드 액티비티의 생명주기 이벤트를 어떻게 수신할 수 있나요? 될 때까지 안드로이드 #9 12장 액티비티 생명주기. 2 869 просмотров 2,8 тыс. 액티비티의 생명주기 함수는 입력을 받아 출력을 하고, 프로그램은 실행을 하면 끝이있듯이 액티비티 또한 생성부터 소멸까지 생명주기(lifecycle)가 존재 합니다. 이 포스팅에서 당신에게 최적화된 에뮬레이터를 선택하는데 큰 도움을 주는 안드로이드 에뮬레이터 추천 및 비교 정보 top 5 를 소개합니다! 하지만 선택에 따라 여러 장소로. Intro 안드로이드 스튜디오에는 다양한 뷰를 제공을 합니다. 장르 전체 전체 레이싱/스포츠 액션/rpg 전략시뮬 아케이드/슈팅 액션/대전 보드/어드벤처 소셜 캐쥬얼 디펜스.

모바일 vodbox설치 관련 조치방안(안드로이드 전용).

안드로이드 3.0 전까지는 액티비티가 본질적으로 애플리케이션에서 발생하는 대부분의 일을 감독하는 전능한 객체였습니다. 하지만 선택에 따라 여러 장소로. #implude 안드로이드 단.기.속.성 made by wp14 박성우 새로운 창을 띄워보자 intent webintent = new intent(intent.action_view, uri.parse. 될 때까지 안드로이드 #9 12장 액티비티 생명주기. Aug 13, 2018·3 min read. 물론 다음 내용은 안드로이드 개발을 어느 정도 해봐야 감이 오는 부분이니 지금은 잠시 눈요기만 하고 나중에 다시 살펴보기 바란다. 안드로이드 액티비티의 생명주기 이벤트를 어떻게 수신할 수 있나요? 무료 안드로이드 에뮬레이터 추천 정보를 찾고 있나요? 운영체제 전체 안드로이드(android) 아이폰(ios) 윈도우모바일 기타. 액티비티는 다음 그림과 같은 생명주기(lifecycle)를 가지고 있다. 안드로이드 os의 어플리케이션의 기반이 되는 layer로서 안드로이드… android basic 안드로이드 프레임워크. 공지 아카라이브 안드로이드 앱 이용 안내. 본인의 안드로이드 핸드폰과 어플리케이션 호환성에 따라 여러 해상도를 선택할 수 있습니다.

이 포스팅에서 당신에게 최적화된 에뮬레이터를 선택하는데 큰 도움을 주는 안드로이드 에뮬레이터 추천 및 비교 정보 top 5 를 소개합니다! 플린토는 안드로이드, ios 둘 다 지원이 되지만 스케치와 연동을 해야만 이미지를 넣을 수 있다는 점이최대 단점입니다. 안드로이드에서는 액티비티에 있는 메서드를 오버라이드하여, 액티비티 자체에 있는 생명주기를 메서드를 수정하거나 application에. 될 때까지 안드로이드 #9 12장 액티비티 생명주기. 안드로이드 3.0 전까지는 액티비티가 본질적으로 애플리케이션에서 발생하는 대부분의 일을 감독하는 전능한 객체였습니다.

무한프린터 :: 안드로이드 022: Activity 생명주기 (Activity Life Cycle )
무한프린터 :: 안드로이드 022: Activity 생명주기 (Activity Life Cycle ) from t1.daumcdn.net
플린토는 안드로이드, ios 둘 다 지원이 되지만 스케치와 연동을 해야만 이미지를 넣을 수 있다는 점이최대 단점입니다. 2 869 просмотров 2,8 тыс. 액티비티는 다음 그림과 같은 생명주기(lifecycle)를 가지고 있다. 물론 다음 내용은 안드로이드 개발을 어느 정도 해봐야 감이 오는 부분이니 지금은 잠시 눈요기만 하고 나중에 다시 살펴보기 바란다. 안드로이드 액티비티의 생명주기 이벤트를 어떻게 수신할 수 있나요? #08 인텐트와 생명주기 창동 단.기.속.성. 그중에서도 ui와 가장 밀접한 관련을 가지고 있기 때문에 사실상 안드로이드 앱에 있어서 가장 기본이 되는 구성. 본인의 안드로이드 핸드폰과 어플리케이션 호환성에 따라 여러 해상도를 선택할 수 있습니다.

구콘텐츠(플래시) 재학습 해도 진도체크 안될 시 조치 방법.

안드로이드에서는 액티비티에 있는 메서드를 오버라이드하여, 액티비티 자체에 있는 생명주기를 메서드를 수정하거나 application에. 그중에서도 ui와 가장 밀접한 관련을 가지고 있기 때문에 사실상 안드로이드 앱에 있어서 가장 기본이 되는 구성. 신뢰할 수있는 데이터 복구 소프트웨어의 말하기, wondershare dr.fone for android (안드로이드 data recovery) 모든 하나의 데이터에 거의. 액티비티의 생명주기 함수는 입력을 받아 출력을 하고, 프로그램은 실행을 하면 끝이있듯이 액티비티 또한 생성부터 소멸까지 생명주기(lifecycle)가 존재 합니다. #implude 안드로이드 단.기.속.성 made by wp14 박성우 새로운 창을 띄워보자 intent webintent = new intent(intent.action_view, uri.parse. Intro 안드로이드 스튜디오에는 다양한 뷰를 제공을 합니다. 공지 아카라이브 안드로이드 앱 이용 안내. 이 포스팅에서 당신에게 최적화된 에뮬레이터를 선택하는데 큰 도움을 주는 안드로이드 에뮬레이터 추천 및 비교 정보 top 5 를 소개합니다! 구콘텐츠(플래시) 재학습 해도 진도체크 안될 시 조치 방법. 물론 다음 내용은 안드로이드 개발을 어느 정도 해봐야 감이 오는 부분이니 지금은 잠시 눈요기만 하고 나중에 다시 살펴보기 바란다. 플린토는 안드로이드, ios 둘 다 지원이 되지만 스케치와 연동을 해야만 이미지를 넣을 수 있다는 점이최대 단점입니다. 안드로이드 3.0 전까지는 액티비티가 본질적으로 애플리케이션에서 발생하는 대부분의 일을 감독하는 전능한 객체였습니다. 안드로이드 프레임워크는 activity, fragment와 같은 ui 컨트롤러의 라이프사이클(즉, 생명주기)을 viewmodel의 생명주기는 viewmodelprovider에 전달된 lifecycle에 생명주기 범위가 지정된다.

모바일 vodbox설치 관련 조치방안(안드로이드 전용) 안드로이드. 액티비티의 생명주기 함수는 입력을 받아 출력을 하고, 프로그램은 실행을 하면 끝이있듯이 액티비티 또한 생성부터 소멸까지 생명주기(lifecycle)가 존재 합니다.

Post a Comment

0 Comments